令和7年度千曲市社会福祉施設等物価高騰対策支援金(第2弾)の支給について
1 概要
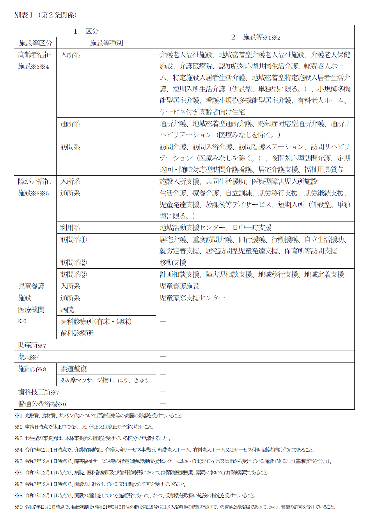
物価の高騰により光熱費・食材費等の負担が増大していることから、その影響を緩和するため、国の「物価高騰対応重点支援地方創生臨時交付金」を活用して、社会福祉施設・医療機関等を対象に社会福祉施設等物価高騰対策支援金を支給します。
2 支給対象者
〇令和7年12月1日時点で開設(詳細は要領参照)しており、光熱費・食材費等について物価高騰の影響を受けていること。
〇以下は支給対象外
・国及び地方公共団体 ・市税等に滞納がある者 ・暴力団員による不当な行為の防止等に関する法律(平成3年法律第77号)及び千曲市暴力団排除条例(平成24年千曲市条例第41号)に規定する暴力団員又は暴力団若しくは暴力団員と密接な関係を有する者 ・その他市長が適当でないと認める者
3 支給金額
【重要】
○今回の支援金は、令和7年7月に実施した「千曲市社会福祉施設等物価高騰対策支援金事業」(第1弾)における受給対象者に対して、千曲市からのお知らせ通知によりプッシュ型で支給するものです。2月上旬に郵送または電子メールで千曲市からのお知らせ通知を受け取られた場合は、申請や請求などの手続きは必要ありません。
○ただし、令和7年4月1日(第1弾の基準日)から令和7年12月1日(第2弾の基準日)までに、支給要件等に変更があった場合などは、あらためて申請手続きをすることができます。また、支援金の受給を拒否する場合は、受給拒否の届出をすることができます。
○申請手続きなどについては、以下をご覧ください。
4 申請または受給拒否の方法
(1)直接窓口への持参の場合
次の(2)の担当課窓口に直接ご持参ください。
(2)郵送の場合
〒387-8511 千曲市杭瀬下二丁目1番地千曲市役所
【高齢福祉課(高齢者福祉施設)/福祉課(障がい福祉施設)/健康推進課(医療機関、助産所、薬局、施術所、歯科技工所、普通公衆浴場)/こども未来課(児童養護施設) のいずれか】 宛て
・締切日(令和8年2月20日)までの消印有効
・簡易書留など郵便物の追跡ができる方法で提出してください。
(3)ながの電子申請の場合
下欄のリンク先から申請受付期間内に申請をしてください。
5 申請または受給拒否の受付期間
令和8年2月2日(月曜日)から令和8年2月20日(金曜日)まで(市役所の開庁時間内に限ります。郵送の場合は消印有効。)
6 要領/様式
| 千曲市社会福祉施設等物価高騰対策支援金支給事業(第2弾):実施要領 | 千曲市社会福祉施設等物価高騰対策支援金(第2弾)支給事業実施要領(PDFファイル:220.9KB) |
| 千曲市社会福祉施設等物価高騰対策支援金支給事業(第2弾):様式 | 千曲市社会福祉施設等物価高騰対策支援金(第2弾)支給事業実施要領 様式(Excelファイル:206.6KB) |
ながの電子申請による申請も受け付けています
この記事に関するお問い合わせ先
福祉課
〒387-8511
長野県千曲市杭瀬下二丁目1番地
電話番号:026-273-1111
お問い合わせフォーム


更新日:2026年02月02日